過去のプログラムはこちら
English
ご利用ガイド
アカウント登録 / ログイン
TOP
>
市民公開シンポジウム
開催情報
ご挨拶
会場
公開シンポジウム
大会日程
大会企画シンポジウム
日本畜産学会125回大会講演要旨集
ポスター掲示時間と撤去時間の変更
家畜感染症学会企画シンポジウム
市民公開シンポジウム
ランチョンセミナー・サイエンスナイトのお知らせ
ランチョンセミナー 「畜産学を産業につなぐ―国家資格「技術士」―」
大会及び交流会の参加費
参加登録
研究交流会
発表形式
聴講学生指導学生証明書のダウンロード
大会期間中の宿泊
協賛等の申し込み
特定商取引法に基づく表記
大会期間中のインターネット接続
関連学会・研究会
防疫に関する方針
保育室・親子休憩室
お知らせ
プログラム
タイムテーブル
セッション一覧
要旨PDFダウンロード
講演検索
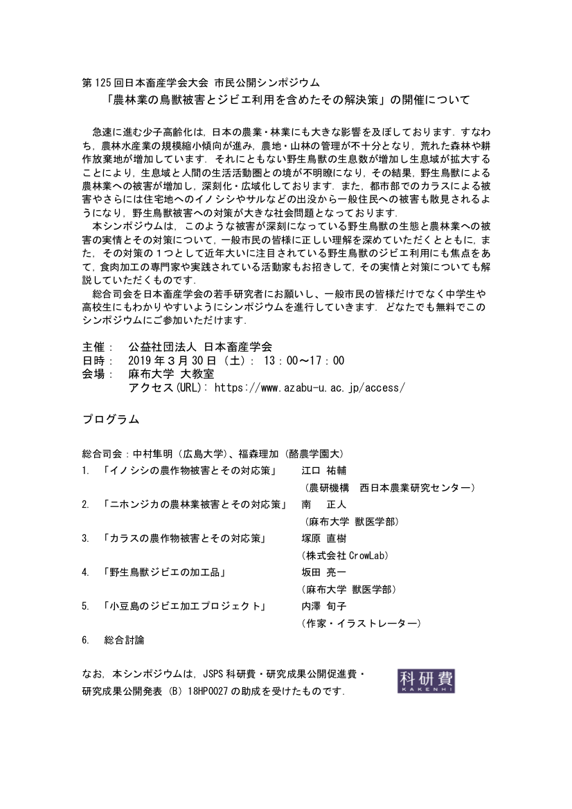
市民公開シンポジウム
▲